Trong mỗi doanh nghiệp, quy trình kế toán bán hàng đóng vai trò vô cùng quan trọng trong việc quản lý và kiểm soát hoạt động kinh doanh. Sơ đồ quy trình kế toán bán hàng không chỉ giúp doanh nghiệp theo dõi các giao dịch một cách hiệu quả mà còn đảm bảo tính minh bạch và chính xác trong việc ghi nhận doanh thu và chi phí. Bài viết này, VisioEdu sẽ hướng dẫn bạn chi tiết về các bước cơ bản trong sơ đồ quy trình kế toán bán hàng, từ khi đơn hàng được tạo ra đến khi hoàn tất thanh toán.

1. Kế toán bán hàng là gì?
Kế toán bán hàng trong tiếng anh gọi là Sales Accountant, đây là vị trí đảm nhiệm các nghiệp vụ liên quan đến quản lý hóa đơn, chứng từ bán hàng, bao gồm: việc ghi nhận hóa đơn bán hàng, thuế VAT, ghi chép sổ doanh thu, lập các báo cáo về hoạt động bán hàng và các báo cáo liên quan khác theo yêu cầu của doanh nghiệp.
Như vậy, kế toán bán hàng hiểu theo 1 cách đơn giản là bộ phận thực hiện các nhiệm vụ chính bao gồm: quản lý sổ bán hàng, thu ngân, lưu trữ các hóa đơn và các nhiệm vụ khác liên quan đến hoạt động bán hàng của doanh nghiệp. Đây là bộ phận có vai trò vô cùng quan trọng đối với hoạt động kinh doanh của doanh nghiệp, nhất là các đơn vị hoạt động trong lĩnh vực bán lẻ.
2. Công việc chính của kế toán bán hàng
- Ghi chép kịp thời thông tin về các đơn hàng và xuất hóa đơn cho khách hàng.
- Đồng thời định kỳ làm báo cáo bán hàng theo yêu cầu quản lý của ban lãnh đạo công ty.
- Đề xuất các trường hợp thanh toán khi có vướng mắc với Kế toán trưởng
- Đề xuất biện pháp thu hồi công nợ hữu hiệu
- Đề xuất Trưởng Phòng mức thanh toán và lịch thanh toán công nợ đối với khách hàng
- Cập nhật các hoá đơn bán hàng, bao gồm hoá đơn bán hàng hoá và hoá đơn bán dịch vụ.
- Định khoản và phân loại chứng từ theo từng nghiệp vụ kinh tế phát sinh.
- Đóng chứng từ theo nghiệp vụ phát sinh, số thứ tự, thời gian. Lưu trữ, bảo quản.
- Thực hiện việc đối chiếu với thủ kho về công việc nhập, xuất tồn vào cuối ngày.
- Phân hệ kế toán bán hàng liên kết số liệu với phân hệ kế toán công nợ phải thu, kế toán tổng hợp
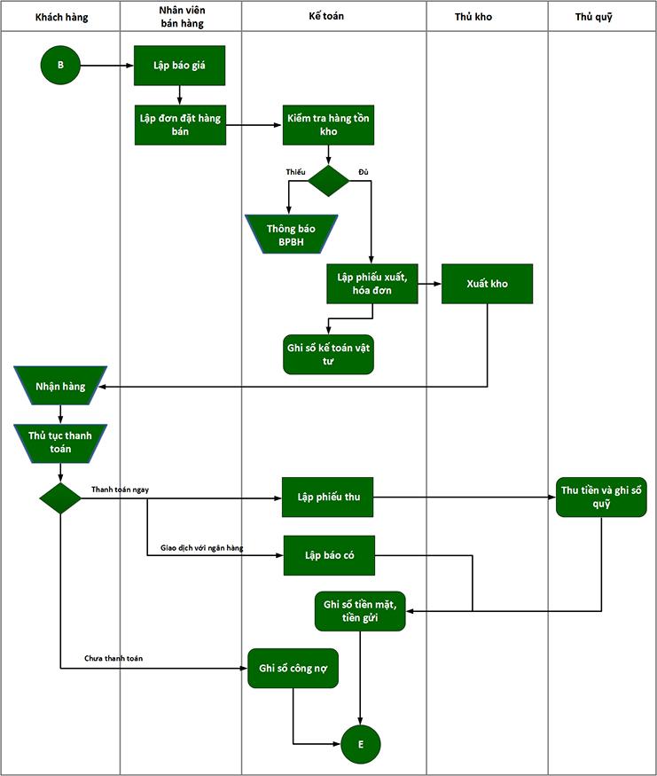
3. Sơ đồ quy trình kế toán bán hàng mới nhất
Các bước xây dựng quy trình kế toán bán hàng chính xác
Để xây dựng quy trình kế toán bán hàng chính xác, doanh nghiệp cần tuân thủ các bước sau đây:
Bước 1: Tiếp nhận đơn hàng mới
Quá trình bắt đầu khi bộ phận bán hàng nhận được đơn hàng từ khách hàng. Đơn hàng cần được kiểm tra kỹ lưỡng để đảm bảo thông tin đầy đủ và chính xác, bao gồm chi tiết sản phẩm, số lượng, giá cả, và thông tin khách hàng. Điều này giúp tránh các sai sót và đảm bảo quy trình tiếp theo diễn ra suôn sẻ.
Bước 2: Tạo phiếu yêu cầu xuất kho hàng hóa
Sau khi đơn hàng được xác nhận, bộ phận kế toán tiến hành tạo phiếu yêu cầu xuất kho. Phiếu này là cơ sở để bộ phận kho thực hiện việc xuất hàng. Nội dung phiếu yêu cầu xuất kho cần ghi rõ các thông tin liên quan đến sản phẩm, số lượng, và mã kho để đảm bảo hàng hóa được xuất đúng và đủ theo đơn hàng.
Bước 3: Hạch toán nghiệp vụ phát sinh khi thực hiện
Khi hàng hóa được xuất kho và giao đến khách hàng, bộ phận kế toán phải tiến hành hạch toán các nghiệp vụ phát sinh. Điều này bao gồm ghi nhận doanh thu, chi phí, và các khoản phải thu liên quan đến đơn hàng. Việc hạch toán chính xác giúp doanh nghiệp theo dõi được tình hình tài chính, đảm bảo minh bạch và đúng đắn trong việc ghi nhận các giao dịch kinh doanh.
4. Sơ đồ quy trình kế toán bán hàng mới nhất
Việc cập nhật và tuân thủ sơ đồ quy trình kế toán bán hàng mới nhất là vô cùng quan trọng để đảm bảo hiệu quả hoạt động và sự phát triển bền vững của doanh nghiệp. Sơ đồ này bao gồm các bước chi tiết từ tiếp nhận đơn hàng, kiểm tra và xử lý đơn hàng, đến việc hạch toán và báo cáo tài chính.
Dưới đây là sơ đồ:

Quy trình nghiệp vụ bán hàng

Quy trình bán hàng và công nợ phải trả

Quy trình bán hàng và công nợ phải thu
Áp dụng sơ đồ quy trình kế toán bán hàng mới nhất không chỉ giúp doanh nghiệp tối ưu hóa quy trình làm việc mà còn đảm bảo tính minh bạch và chính xác trong việc quản lý tài chính. Điều này không chỉ giúp giảm thiểu rủi ro và sai sót mà còn tạo ra nền tảng vững chắc cho sự phát triển bền vững. Bằng cách tuân thủ các bước chi tiết và khoa học, từ tiếp nhận đơn hàng đến hạch toán nghiệp vụ phát sinh, doanh nghiệp có thể nâng cao hiệu quả kinh doanh, tăng cường niềm tin của khách hàng và đối tác. Hãy bắt đầu từ hôm nay, cập nhật và hoàn thiện quy trình kế toán bán hàng của bạn để đạt được những thành công vượt bậc trong tương lai.
Có thể bạn quan tâm: Khóa học Ôn thi Đại Lý Thuế hiệu quả
